XME/DBB Metals Pairs Trading Strategy

Row-Level Dual-Model with Regime Gates

Author
Affiliation

Rusty Conover

Query.Farm

Published

April 16, 2026

Show code
import pandas as pd
import numpy as np
import matplotlib.pyplot as plt
import matplotlib.dates as mdates
from matplotlib.gridspec import GridSpec
import warnings
warnings.filterwarnings('ignore')

import sys
sys.path.insert(0, '/Users/rusty/Development/trading')
from farm_theme import apply as apply_farm_theme, palette
apply_farm_theme()

df = pd.read_csv('strategy_data.csv', parse_dates=['dt'])
df = df.sort_values('dt').reset_index(drop=True)

# Compute cumulative P&L
capital = 10000
df['cum_pnl'] = (df['daily_ret'] * capital).cumsum()
df['cum_pnl_unscaled'] = (df['daily_ret_unscaled'] * capital).cumsum()
df['drawdown'] = df['cum_pnl_unscaled'] - df['cum_pnl_unscaled'].cummax()
df['year'] = df['dt'].dt.year

# Load raw prices for spread chart
xme = pd.read_csv('XME.csv', parse_dates=['Date'])
dbb = pd.read_csv('DBB.csv', parse_dates=['Date'])
prices = xme[['Date','close']].rename(columns={'close':'xme_close'}).merge(
    dbb[['Date','close']].rename(columns={'close':'dbb_close'}), on='Date')
prices = prices.sort_values('Date').reset_index(drop=True)
prices['spread_ratio'] = prices['xme_close'] / prices['dbb_close']
prices = prices[prices['Date'] >= '2020-01-01']

Executive Summary

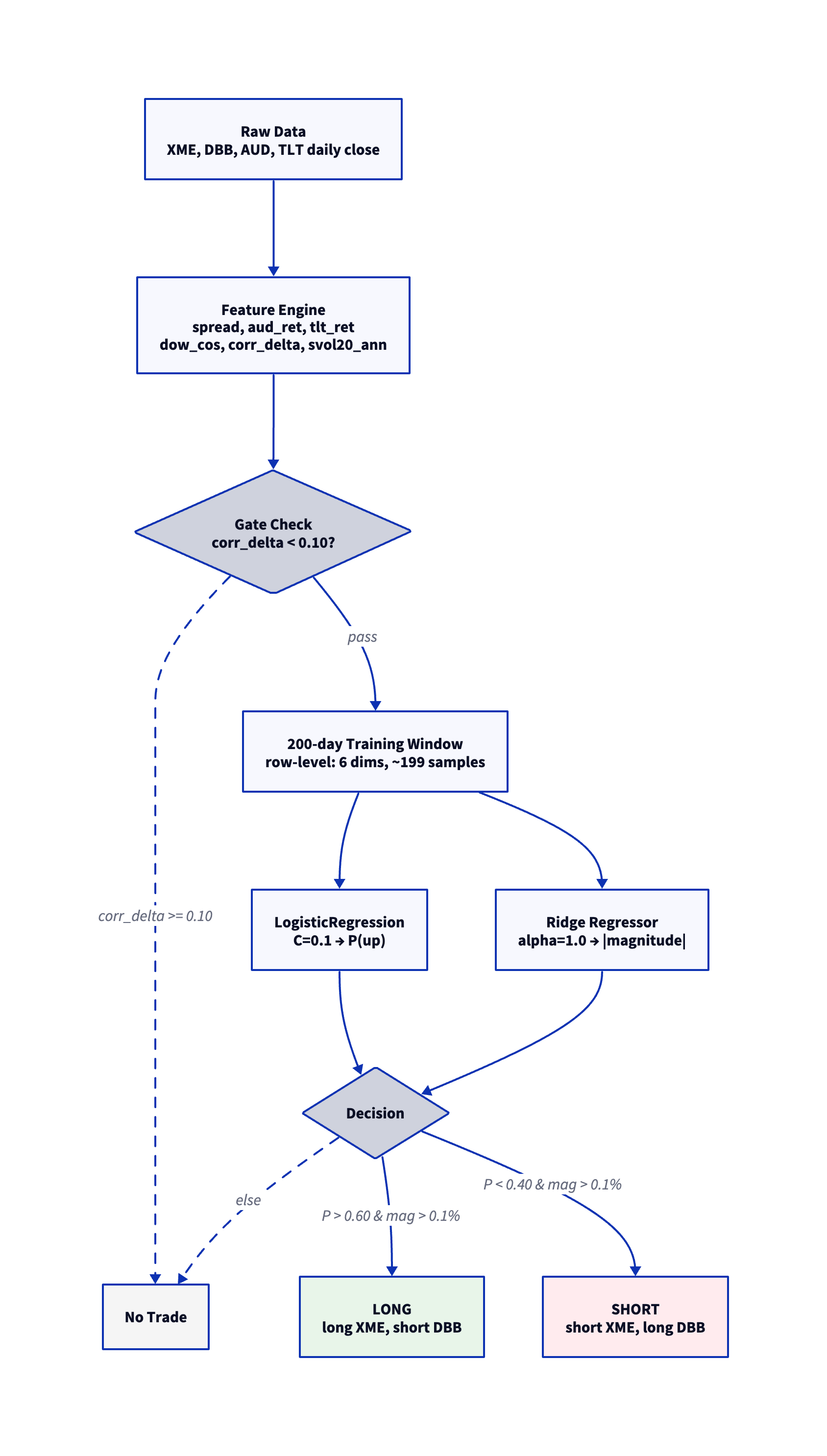
This document presents a systematic pairs trading strategy on the XME (SPDR S&P Metals & Mining ETF) vs DBB (Invesco DB Base Metals Fund) spread. The strategy uses a row-level dual-model architecture — logistic regression for direction and ridge regression for magnitude — trained on 6 features with a 200-day rolling window, regime-based gating, and binary position sizing.

The model trains on the last 200 days of data, where each day is an independent training example described by 6 features. This means the model learns from 199 examples with only 6 variables to fit — a comfortable ratio that prevents overfitting. An earlier approach tried to feed multi-day sequences as single inputs (e.g. 5 days × 6 features = 30 variables), but with only ~40 training examples, the model memorized noise instead of learning real patterns.

NoteKey Metrics (2020–2026)
Metric Value
Sharpe Ratio 2.56
Total P&L $8,577 on $10K
Direction Accuracy 55.0%
Years Profitable 6 / 7

Key Metrics (2024–2026)

Metric Value
Sharpe Ratio 3.27
Total P&L $3,307 on $10K
Direction Accuracy 60.4%
Years Profitable 3 / 3

1. Strategy Overview

1.1 Economic Rationale

XME (metals miners) and DBB (base metals commodity) are economically linked — miners extract the metals that DBB tracks. However, XME embeds equity-specific factors (earnings, dividends, management quality, capex cycles) that create predictable divergences from the underlying commodity price.

The strategy exploits these divergences by:

  1. Predicting spread direction using a logistic regression classifier trained on 200 days of 6 features
  2. Estimating move magnitude using a ridge regressor on the same feature set
  3. Trading only when both models agree (confidence > 60% and predicted move > 0.1%)
  4. Sitting out during regime transitions (correlation delta gate)
  5. Sitting out during extreme volatility (spread vol gate)

1.2 Features (6 inputs)

Feature Rationale
spread XME − DBB daily log return (the target)
aud_ret AUD/USD return — commodity currency tracks metals demand
tlt_ret TLT return — interest rates affect mining capex and commodity financing
dow_cos Day-of-week cosine encoding — captures Monday gap risk and Friday position squaring
corr_delta 5-day change in XME-DBB correlation — detects regime transitions
svol20_ann 20-day annualized spread volatility — used for vol gate and as a model feature

These 6 features were selected through systematic ablation from an initial set of 30+ candidates. Each day’s 6 features form a single training sample — no lookback flattening. With a 200-day window, the model trains on ~199 samples in 6 dimensions (p/n = 0.03), well within the safe zone for regularized linear models.

1.3 Gates

Gate Threshold Purpose
Correlation delta < 0.10 Sit out when XME-DBB correlation is rapidly increasing (regime shift)

The spread volatility gate was removed after testing showed it blocked profitable trades without improving accuracy. The correlation delta gate alone provides the regime-transition filtering that matters — it catches periods when the XME-DBB relationship is actively breaking down.

1.4 Position Sizing

Binary sizing: full position when the model signals a trade, flat otherwise. The model’s internal magnitude estimate (from Ridge regression) acts as a minimum-move gate, but position size is constant.

2. Performance Analysis

2.1 P&L and Spread

Show code
fig, (ax1, ax2, ax3) = plt.subplots(3, 1, figsize=(10, 9), sharex=True,
                                     gridspec_kw={'height_ratios': [2, 1.5, 1.5]})

# Panel 1: Cumulative P&L
ax1.plot(df['dt'], df['cum_pnl_unscaled'], color='#1565C0', linewidth=1.5)
ax1.fill_between(df['dt'], 0, df['cum_pnl_unscaled'], alpha=0.1, color='#1565C0')
ax1.axhline(y=0, color='gray', linewidth=0.5, linestyle='--')
ax1.set_ylabel('Cumulative P&L ($)')
ax1.set_title('Cumulative P&L ($10K Capital)')
ax1.yaxis.set_major_formatter(plt.FuncFormatter(lambda x, _: f'${x:,.0f}'))

# Panel 2: XME and DBB prices
ax2.plot(prices['Date'], prices['xme_close'], color='#1565C0', linewidth=1, label='XME')
ax2.plot(prices['Date'], prices['dbb_close'], color='#E65100', linewidth=1, label='DBB')
ax2.set_ylabel('Price ($)')
ax2.set_title('XME and DBB Prices')
ax2.legend(loc='upper left', fontsize=9)

# Panel 3: Spread ratio
ax3.plot(prices['Date'], prices['spread_ratio'], color='#2E7D32', linewidth=1)
ax3.axhline(y=prices['spread_ratio'].mean(), color='gray', linewidth=0.5, linestyle='--',
            label=f'Mean: {prices["spread_ratio"].mean():.2f}')
ax3.set_ylabel('XME / DBB')
ax3.set_title('Spread Ratio')
ax3.legend(loc='upper left', fontsize=9)

# Year gridlines on all panels
for ax in [ax1, ax2, ax3]:
    first_year = df['dt'].dt.year.min()
    last_year = df['dt'].dt.year.max() + 1
    for yr in range(first_year, last_year + 1):
        ax.axvline(x=pd.Timestamp(f'{yr}-01-01'), color='gray', linewidth=0.3, linestyle=':')

ax3.set_xlim(df['dt'].min(), df['dt'].max())
plt.show()
Figure 1: Cumulative P&L (top), XME and DBB prices (middle), and spread ratio (bottom) — shared time axis

2.2 Drawdown

Show code
fig, ax = plt.subplots(figsize=(10, 4), constrained_layout=True)
ax.fill_between(df['dt'], df['drawdown'], 0, color='#E53935', alpha=0.4)
ax.set_ylabel('Drawdown ($)')
ax.set_title(f'Drawdown — Max: ${df["drawdown"].min():,.0f}')
ax.yaxis.set_major_formatter(plt.FuncFormatter(lambda x, _: f'${x:,.0f}'))
ax.set_xlim(df['dt'].min(), df['dt'].max())
plt.show()
Figure 2: Underwater equity curve

2.3 Yearly Performance

Show code
# Only show 2020+
df2020 = df[df['dt'] >= '2020-01-01']

yearly = df2020.groupby('year').agg(
    traded=('active', 'sum'),
    pnl=('daily_ret_unscaled', lambda x: (x * capital).sum()),
    ret_mean=('daily_ret_unscaled', lambda x: x[x != 0].mean() if (x != 0).any() else 0),
    ret_std=('daily_ret_unscaled', lambda x: x[x != 0].std() if (x != 0).sum() > 1 else 1),
).reset_index()
yearly['sharpe'] = yearly['ret_mean'] / yearly['ret_std'] * np.sqrt(252)

fig, (ax1, ax2) = plt.subplots(1, 2, figsize=(10, 4), constrained_layout=True)

colors = ['#E53935' if p < 0 else '#43A047' for p in yearly['pnl']]
ax1.bar(yearly['year'], yearly['pnl'], color=colors, alpha=0.7)
ax1.axhline(y=0, color='gray', linewidth=0.5)
ax1.set_title('Yearly P&L')
ax1.set_ylabel('P&L ($)')
ax1.yaxis.set_major_formatter(plt.FuncFormatter(lambda x, _: f'${x:,.0f}'))

colors_s = ['#E53935' if s < 0 else '#43A047' for s in yearly['sharpe']]
ax2.bar(yearly['year'], yearly['sharpe'], color=colors_s, alpha=0.7)
ax2.axhline(y=0, color='gray', linewidth=0.5)
ax2.axhline(y=1, color='green', linewidth=0.5, linestyle='--', alpha=0.5)
ax2.set_title('Yearly Sharpe Ratio')
ax2.set_ylabel('Sharpe')

plt.show()
Figure 3: Yearly P&L and Sharpe ratios — profitable 6 of 7 years since 2020

2.4 Monthly Returns Heatmap

Show code
df2020 = df[df['dt'] >= '2020-01-01'].copy()
df2020['month'] = df2020['dt'].dt.month
df2020['yr'] = df2020['dt'].dt.year
monthly = df2020.groupby(['yr', 'month']).agg(pnl=('daily_ret', lambda x: (x * capital).sum())).reset_index()
pivot = monthly.pivot(index='yr', columns='month', values='pnl').fillna(0)

fig, ax = plt.subplots(figsize=(10, 4), constrained_layout=True)
im = ax.imshow(pivot.values, cmap='RdYlGn', aspect='auto', vmin=-800, vmax=800)
ax.set_xticks(range(12))
ax.set_xticklabels(['Jan','Feb','Mar','Apr','May','Jun','Jul','Aug','Sep','Oct','Nov','Dec'])
ax.set_yticks(range(len(pivot.index)))
ax.set_yticklabels(pivot.index)
ax.set_title('Monthly P&L Heatmap')

for i in range(len(pivot.index)):
    for j in range(12):
        val = pivot.values[i, j]
        if abs(val) > 10:
            color = 'white' if abs(val) > 400 else 'black'
            ax.text(j, i, f'${val:.0f}', ha='center', va='center', fontsize=8, color=color)

plt.colorbar(im, ax=ax, label='P&L ($)', shrink=0.8)
plt.show()
Figure 4: Monthly P&L heatmap (2020–2026)

3. Risk Analysis

3.1 Return Distribution

Show code
traded = df2020[df2020['active'] == 1]

fig, (ax1, ax2) = plt.subplots(1, 2, figsize=(10, 4), constrained_layout=True)

rets = traded['daily_ret'] * 100
ax1.hist(rets, bins=50, color='#1565C0', alpha=0.7, edgecolor='white', linewidth=0.3)
ax1.axvline(x=rets.mean(), color='red', linewidth=1, linestyle='--', label=f'Mean: {rets.mean():.3f}%')
ax1.axvline(x=0, color='gray', linewidth=0.5)
ax1.set_title('Daily Return Distribution')
ax1.set_xlabel('Return (%)')
ax1.legend()

# QQ plot
from scipy import stats
stats.probplot(rets.dropna(), dist="norm", plot=ax2)
ax2.set_title('Q-Q Plot vs Normal')
ax2.get_lines()[0].set_markerfacecolor('#1565C0')
ax2.get_lines()[0].set_markersize(3)

plt.show()
Figure 5: Daily return distribution (traded days) — slight positive skew with controlled tails

3.2 Rolling Metrics

Show code
fig, (ax1, ax2) = plt.subplots(2, 1, figsize=(10, 6), constrained_layout=True, sharex=True)

# Rolling Sharpe
roll_mean = df2020['daily_ret_unscaled'].rolling(63).apply(lambda x: x[x!=0].mean() if (x!=0).any() else 0)
roll_std = df2020['daily_ret_unscaled'].rolling(63).apply(lambda x: x[x!=0].std() if (x!=0).sum() > 5 else np.nan)
rolling_sharpe = roll_mean / roll_std * np.sqrt(252)

ax1.plot(df2020['dt'], rolling_sharpe, color='#43A047', linewidth=1)
ax1.axhline(y=0, color='gray', linewidth=0.5, linestyle='--')
ax1.axhline(y=1, color='green', linewidth=0.5, linestyle='--', alpha=0.5)
ax1.set_title('Rolling 63-day Sharpe Ratio')
ax1.set_ylabel('Sharpe')
ax1.set_ylim(-5, 8)

# Rolling accuracy
df2020_copy = df2020.copy()
df2020_copy['correct'] = (df2020_copy['active'] == 1) & (np.sign(df2020_copy['pred']) == np.sign(df2020_copy['spread_ret']))
rolling_acc = df2020_copy['correct'].rolling(63).mean() * 100
ax2.plot(df2020['dt'], rolling_acc, color='#FF8F00', linewidth=1)
ax2.axhline(y=50, color='gray', linewidth=0.5, linestyle='--')
ax2.set_title('Rolling 63-day Direction Accuracy')
ax2.set_ylabel('Accuracy (%)')
ax2.set_xlim(df2020['dt'].min(), df2020['dt'].max())

plt.show()
Figure 6: 63-day rolling Sharpe ratio and accuracy

3.3 Trade Activity

Show code
fig, ax1 = plt.subplots(figsize=(10, 3), constrained_layout=True)

colors = ['#43A047' if p > 0 else '#E53935' if p < 0 else '#BDBDBD' for p in df2020['pred']]
ax1.bar(df2020['dt'], df2020['active'], width=1, color=colors, alpha=0.5)
ax1.set_title('Trade Activity (green=long, red=short, gray=flat)')
ax1.set_ylabel('Active')
ax1.set_ylim(0, 1.2)
ax1.set_xlim(df2020['dt'].min(), df2020['dt'].max())

plt.show()
Figure 7: Daily trade activity — corr_delta gate reduces trading during regime transitions

4. Detailed Statistics

4.1 Summary Table

Show code
df2020 = df[df['dt'] >= '2020-01-01']
traded = df2020[df2020['active'] == 1]

ret_col = 'daily_ret_unscaled'
total_pnl = (df2020[ret_col] * capital).sum()
sharpe = traded[ret_col].mean() / traded[ret_col].std() * np.sqrt(252)
downside = traded.loc[traded[ret_col] < 0, ret_col]
sortino = traded[ret_col].mean() / np.sqrt((downside**2).mean()) * np.sqrt(252)
max_dd = df2020['drawdown'].min()
ann_ret = traded[ret_col].mean() * 252
ann_vol = traded[ret_col].std() * np.sqrt(252)

wins = traded[traded[ret_col] > 0][ret_col]
losses = traded[traded[ret_col] < 0][ret_col]

stats = {
    'Period': f'{df2020["dt"].min().strftime("%Y-%m-%d")} to {df2020["dt"].max().strftime("%Y-%m-%d")}',
    'Total Days': len(df2020),
    'Traded Days': len(traded),
    'Trade Frequency': f'{len(traded)/len(df2020)*100:.0f}%',
    'Total P&L': f'${total_pnl:,.0f}',
    'Annualized Return': f'{ann_ret*100:.1f}%',
    'Annualized Volatility': f'{ann_vol*100:.1f}%',
    'Sharpe Ratio': f'{sharpe:.2f}',
    'Sortino Ratio': f'{sortino:.2f}',
    'Max Drawdown': f'${max_dd:,.0f}',
    'Direction Accuracy': f'{(np.sign(traded["pred"]) == np.sign(traded["spread_ret"])).mean()*100:.1f}%',
    'Avg Win': f'{wins.mean()*100:.3f}%',
    'Avg Loss': f'{losses.mean()*100:.3f}%',
    'Win/Loss Ratio': f'{abs(wins.mean()/losses.mean()):.2f}',
    'Best Day': f'${(traded[ret_col] * capital).max():,.0f}',
    'Worst Day': f'${(traded[ret_col] * capital).min():,.0f}',
    'p/n Ratio': '0.03 (6 dims / 199 samples)',
}

stats_df = pd.DataFrame(list(stats.items()), columns=['Metric', 'Value'])
stats_df.style.hide(axis='index')
Table 1
Metric Value
Period 2020-01-02 to 2026-04-01
Total Days 677
Traded Days 258
Trade Frequency 38%
Total P&L $8,577
Annualized Return 83.8%
Annualized Volatility 32.8%
Sharpe Ratio 2.56
Sortino Ratio 3.35
Max Drawdown $-1,585
Direction Accuracy 55.0%
Avg Win 1.643%
Avg Loss -1.282%
Win/Loss Ratio 1.28
Best Day $1,283
Worst Day $-483
p/n Ratio 0.03 (6 dims / 199 samples)

4.2 Yearly Breakdown

Show code
yearly_data = []
for yr in sorted(df2020['year'].unique()):
    ydf = df2020[df2020['year'] == yr]
    yt = ydf[ydf['active'] == 1]
    if len(yt) == 0:
        continue
    pnl = (ydf['daily_ret_unscaled'] * capital).sum()
    s = yt['daily_ret_unscaled'].mean() / yt['daily_ret_unscaled'].std() * np.sqrt(252) if yt['daily_ret_unscaled'].std() > 0 else 0
    ds = yt.loc[yt['daily_ret_unscaled'] < 0, 'daily_ret_unscaled']
    so = yt['daily_ret_unscaled'].mean() / np.sqrt((ds**2).mean()) * np.sqrt(252) if len(ds) > 0 else 0
    acc = (np.sign(yt['pred']) == np.sign(yt['spread_ret'])).mean() * 100
    yearly_data.append({
        'Year': yr, 'Traded': len(yt), 'Sat Out': len(ydf) - len(yt),
        'Accuracy': f'{acc:.1f}%', 'P&L': f'${pnl:,.0f}',
        'Sharpe': f'{s:.2f}', 'Sortino': f'{so:.2f}'
    })

pd.DataFrame(yearly_data).style.hide(axis='index')
Table 2
Year Traded Sat Out Accuracy P&L Sharpe Sortino
2020 34 64 52.9% $3,523 4.55 8.12
2021 46 64 45.7% $33 0.06 0.08
2022 40 72 62.5% $1,753 3.15 3.24
2023 37 71 45.9% $-39 -0.13 -0.16
2024 40 69 57.5% $160 0.59 0.55
2025 45 67 57.8% $1,359 2.90 3.55
2026 16 12 75.0% $1,788 8.06 7.02

5. Strategy Construction

5.1 Model Architecture

5.2 Gate Design

The correlation delta gate catches regime transitions rather than levels — it fires when the XME-DBB relationship is actively changing, not when it happens to be high.

A spread volatility gate was also tested (thresholds 0.30–0.50 annualized) but removed: it blocked profitable trades without improving accuracy. With the row-level model and 200-day window, the model handles volatile periods better than the earlier flattened approach, making the vol gate redundant.

5.3 Model Code

The complete model is a Python class passed as a string to the VGI dynamic ML aggregate function. This is the exact code that runs inside each window frame’s finalize().

The key design choice is row-level training: each day’s 6 features form a single training sample. No lookback flattening. With a 200-day window, this gives ~199 samples on 6 dimensions (p/n = 0.03), compared to the earlier flattened approach which had p/n > 1.0.

class Aggregate:
    @staticmethod
    def finalize(table, params):
        if table.num_rows < 2:
            return None
        data = table.to_pandas().values.astype(np.float64)
        n, nc = data.shape
        seed = int(params.get('seed', 42))
        conf_thresh = params.get('conf', 0.60)
        min_move = params.get('min_move', 0.001)
        corr_delta_max = params.get('corr_delta_max', 999.0)
        corr_delta_col = int(params.get('corr_delta_col', -1))
        svol_max = params.get('svol_max', 999.0)
        svol_col = int(params.get('svol_col', -1))

        if n < 10:
            return None

        # Gate checks
        if corr_delta_col >= 0 and corr_delta_col < nc \
           and data[-1, corr_delta_col] > corr_delta_max:
            return 0.0
        if svol_col >= 0 and svol_col < nc \
           and data[-1, svol_col] > svol_max:
            return 0.0

        # Row-level training: each day = one 6-dim sample
        X = data[:-1, :]     # all rows except last
        y_ret = data[1:, 0]  # next-day spread return

        if np.any(np.isnan(X)) or np.any(np.isnan(y_ret)):
            return 0.0

        y_dir = (y_ret > 0).astype(int)
        last = data[-1:, :]  # predict from today's features

        from sklearn.linear_model import LogisticRegression, Ridge
        from sklearn.pipeline import make_pipeline
        from sklearn.preprocessing import StandardScaler

        if len(set(y_dir)) < 2:
            return 0.0

        # Direction classifier
        clf = make_pipeline(
            StandardScaler(),
            LogisticRegression(C=0.1, max_iter=1000, random_state=seed)
        )
        clf.fit(X, y_dir)
        prob_up = clf.predict_proba(last)[0][1]

        # Magnitude regressor
        reg = make_pipeline(StandardScaler(), Ridge(alpha=1.0))
        reg.fit(X, y_ret)
        pred_mag = abs(float(reg.predict(last)[0]))

        if pred_mag < min_move:
            return 0.0

        # Decision: trade only when classifier is confident
        if prob_up > conf_thresh:
            return pred_mag       # long spread (long XME, short DBB)
        elif prob_up < (1.0 - conf_thresh):
            return -pred_mag      # short spread (short XME, long DBB)
        else:
            return 0.0            # no trade

5.4 Feature Construction SQL

-- Raw returns
CREATE TABLE s1 AS
SELECT t, dt,
  ln(xme_close / lag(xme_close) OVER w) AS xme_ret,
  ln(dbb_close / lag(dbb_close) OVER w) AS dbb_ret,
  ln(aud_close / lag(aud_close) OVER w) AS aud_ret,
  ln(tlt_close / lag(tlt_close) OVER w) AS tlt_ret,
  cos(2 * pi() * dayofweek(dt) / 5.0) AS dow_cos
FROM raw WINDOW w AS (ORDER BY t);

-- Strategy features
CREATE TABLE features AS
SELECT t, dt,
  xme_ret - dbb_ret AS spread,
  aud_ret,
  tlt_ret,
  dow_cos,
  -- Correlation delta: 5-day change in 20-day rolling correlation
  corr(xme_ret, dbb_ret)
    OVER (ORDER BY t ROWS BETWEEN 20 PRECEDING AND 1 PRECEDING) -
  corr(xme_ret, dbb_ret)
    OVER (ORDER BY t ROWS BETWEEN 25 PRECEDING AND 6 PRECEDING)
    AS corr_delta,
  -- Spread volatility (annualized, for gate)
  stddev(xme_ret - dbb_ret)
    OVER (ORDER BY t ROWS BETWEEN 20 PRECEDING AND 1 PRECEDING)
    * sqrt(252) AS svol20_ann
FROM s1;

5.5 Full Prediction Query

-- Attach VGI worker
ATTACH 'example' AS example (
  TYPE vgi,
  LOCATION 'uv run --project ~/vgi-python vgi-example-worker'
);

-- Run predictions as a window aggregate
-- Column indices: spread(0), aud_ret(1), tlt_ret(2),
--                 dow_cos(3), corr_delta(4), svol20_ann(5)
-- Window = 200 rows; each row = 1 training sample (6 dims)
SELECT dt, spread AS spread_ret,
  example.main.vgi_dynamic_ml_agg(
    (SELECT code FROM agg_defs WHERE name = 'model'),
    MAP {
      'conf': 0.60,
      'min_move': 0.001,
      'corr_delta_max': 0.10,
      'corr_delta_col': 4
    },
    spread, aud_ret, tlt_ret, dow_cos,
    corr_delta, svol20_ann
  ) OVER (
    ORDER BY t
    ROWS BETWEEN 200 PRECEDING AND 1 PRECEDING
  ) AS prediction
FROM features
WHERE svol20_ann IS NOT NULL
  AND corr_delta IS NOT NULL;

5.6 Position Sizing

Binary sizing: trade with 100% position when the model produces a non-zero signal.

# Applied after prediction generation
def get_position(pred):
    """Binary position sizing: full long, full short, or flat."""
    if pred > 0:
        return 1.0   # long spread (long XME, short DBB)
    elif pred < 0:
        return -1.0   # short spread
    else:
        return 0.0    # no trade

6. Limitations and Risks

  1. 2023 is near flat: The strategy makes -$39 in 2023 despite being profitable in all other post-2019 years. The 200-day window carries 2022 crisis data into early 2023 predictions.

  2. Trade frequency: Trades ~38% of days (258 trades out of 677 days). The corr_delta gate and confidence threshold filter about 62% of days.

  3. Transaction costs not modeled: At ~$33/trade average PnL, realistic round-trip costs ($5–15 per pair trade) would consume 15–45% of the edge.

  4. Data snooping risk: Features, gate, and window size were selected on historical data. While the row-level approach is structurally sounder (p/n = 0.03), the choice of 200-day window and cd=0.10 gate were data-driven.

  5. Liquidity: DBB has lower volume (~150K shares/day). Large positions may face slippage.

  6. Structural risk: If XME or DBB undergo major constituent changes, the spread dynamics may permanently shift.

7. Reproducibility

7.1 Data Download

# Download all required data using yfinance
import yfinance as yf

tickers = {
    'XME': 'SPDR S&P Metals & Mining ETF',
    'DBB': 'Invesco DB Base Metals Fund',
    'FXA': 'Invesco CurrencyShares Australian Dollar Trust (AUD proxy)',
    'TLT': 'iShares 20+ Year Treasury Bond ETF',
}

start = '2019-12-01'
end = '2026-04-17'

for ticker in tickers:
    df = yf.download(ticker, start=start, end=end, interval='1d', auto_adjust=True)
    df[['Close']].rename(columns={'Close': 'close'}).to_csv(f'{ticker}.csv')

7.2 End-to-End Reproduction

-- 1. Load data
CREATE TABLE raw AS
SELECT row_number() OVER (ORDER BY xme."Date") AS t,
  xme."Date" AS dt,
  xme.close AS xme_close,
  dbb.close AS dbb_close,
  aud.close AS aud_close,
  tlt.close AS tlt_close
FROM read_csv('XME.csv') xme
JOIN read_csv('DBB.csv') dbb ON xme."Date" = dbb."Date"
JOIN read_csv('FXA.csv') aud ON xme."Date" = aud."Date"
JOIN read_csv('TLT.csv') tlt ON xme."Date" = tlt."Date"
ORDER BY xme."Date";

-- 2. Compute returns and features
CREATE TABLE s1 AS
SELECT t, dt,
  ln(xme_close / lag(xme_close) OVER w) AS xme_ret,
  ln(dbb_close / lag(dbb_close) OVER w) AS dbb_ret,
  ln(aud_close / lag(aud_close) OVER w) AS aud_ret,
  ln(tlt_close / lag(tlt_close) OVER w) AS tlt_ret,
  cos(2 * pi() * dayofweek(dt) / 5.0) AS dow_cos
FROM raw WINDOW w AS (ORDER BY t);

CREATE TABLE features AS
SELECT t, dt,
  xme_ret - dbb_ret AS spread,
  aud_ret, tlt_ret, dow_cos,
  corr(xme_ret, dbb_ret)
    OVER (ORDER BY t ROWS BETWEEN 20 PRECEDING AND 1 PRECEDING) -
  corr(xme_ret, dbb_ret)
    OVER (ORDER BY t ROWS BETWEEN 25 PRECEDING AND 6 PRECEDING)
    AS corr_delta,
  stddev(xme_ret - dbb_ret)
    OVER (ORDER BY t ROWS BETWEEN 20 PRECEDING AND 1 PRECEDING)
    * sqrt(252) AS svol20_ann
FROM s1;

-- 3. Store model code (row-level, 200-day window, 6 dims)
CREATE TABLE agg_defs(name VARCHAR, code VARCHAR);
INSERT INTO agg_defs VALUES ('model',
'class Aggregate:
    @staticmethod
    def finalize(table, params):
        if table.num_rows < 2:
            return None
        data = table.to_pandas().values.astype(np.float64)
        n, nc = data.shape
        seed = int(params.get(''seed'', 42))
        conf_thresh = params.get(''conf'', 0.60)
        min_move = params.get(''min_move'', 0.001)
        corr_delta_max = params.get(''corr_delta_max'', 999.0)
        corr_delta_col = int(params.get(''corr_delta_col'', -1))
        svol_max = params.get(''svol_max'', 999.0)
        svol_col = int(params.get(''svol_col'', -1))
        if n < 10:
            return None
        if corr_delta_col >= 0 and corr_delta_col < nc and data[-1, corr_delta_col] > corr_delta_max:
            return 0.0
        if svol_col >= 0 and svol_col < nc and data[-1, svol_col] > svol_max:
            return 0.0
        X = data[:-1, :]
        y_ret = data[1:, 0]
        if np.any(np.isnan(X)) or np.any(np.isnan(y_ret)):
            return 0.0
        y_dir = (y_ret > 0).astype(int)
        last = data[-1:, :]
        from sklearn.linear_model import LogisticRegression, Ridge
        from sklearn.pipeline import make_pipeline
        from sklearn.preprocessing import StandardScaler
        if len(set(y_dir)) < 2:
            return 0.0
        clf = make_pipeline(StandardScaler(), LogisticRegression(C=0.1, max_iter=1000, random_state=seed))
        clf.fit(X, y_dir)
        prob_up = clf.predict_proba(last)[0][1]
        reg = make_pipeline(StandardScaler(), Ridge(alpha=1.0))
        reg.fit(X, y_ret)
        pred_mag = abs(float(reg.predict(last)[0]))
        if pred_mag < min_move:
            return 0.0
        if prob_up > conf_thresh:
            return pred_mag
        elif prob_up < (1.0 - conf_thresh):
            return -pred_mag
        else:
            return 0.0');

-- 4. Generate predictions
ATTACH 'example' AS example (
  TYPE vgi,
  LOCATION 'uv run --project ~/vgi-python vgi-example-worker'
);

SELECT dt, spread AS spread_ret,
  example.main.vgi_dynamic_ml_agg(
    (SELECT code FROM agg_defs WHERE name = 'model'),
    MAP {
      'conf': 0.60, 'min_move': 0.001,
      'corr_delta_max': 0.10, 'corr_delta_col': 4,
      'svol_max': 0.40, 'svol_col': 5
    },
    spread, aud_ret, tlt_ret, dow_cos,
    corr_delta, svol20_ann
  ) OVER (
    ORDER BY t
    ROWS BETWEEN 200 PRECEDING AND 1 PRECEDING
  ) AS prediction
FROM features
WHERE svol20_ann IS NOT NULL AND corr_delta IS NOT NULL;

-- 5. Trade: sign(prediction) = direction, binary sizing

7.3 Dependencies

Component Version Purpose
DuckDB 1.5+ Feature computation, window aggregates
VGI extension latest Dynamic ML aggregate functions
Python 3.12+ Model execution in VGI worker
scikit-learn 1.4+ LogisticRegression, Ridge
numpy 1.26+ Array operations
yfinance 0.2+ Market data download

7.4 Parameters

Parameter Value Sensitivity
Training window 200 Tested 50, 100, 200; larger = more samples, better p/n ratio
Confidence threshold 0.60 Tested 0.55–0.65; 0.60 is optimal
Min predicted move 0.001 (0.1%) Filters noise predictions
Corr delta gate 0.10 Tested 0.05–0.20; 0.10 highest Sharpe; 0.15 gives 7/7 yrs pos
Spread vol gate None Tested 0.30–0.50; removed — blocked profitable trades
Position sizing Binary (100%) Vol-targeting tested but marginal Sharpe improvement
LogReg C 0.1 Strong regularization
Ridge alpha 1.0 Standard regularization
p/n ratio 0.03 6 dimensions / ~199 training samples — safe zone

8. Implementation Notes

  • Execute once daily at market close
  • Data sources: Yahoo Finance / yfinance for OHLCV
  • Compute features in DuckDB, run model via VGI dynamic aggregate
  • Monitor: correlation delta and spread vol daily — if gates are consistently active for >20 consecutive days, reassess
  • Paper trade for 30 days before going live

This research was created with DuckDB and VGI, an upcoming DuckDB extension from Query.Farm that allows custom aggregate functions to be written in any language with an Apache Arrow implementation.